PCB設計中有些常用的外圍電路和硬件電路,深圳宏力捷是一家具備從PCB設計到PCBA代工代料的PCBA加工廠家,接下來為大家介紹下PCB設計常用電路設計參考及注意事項。
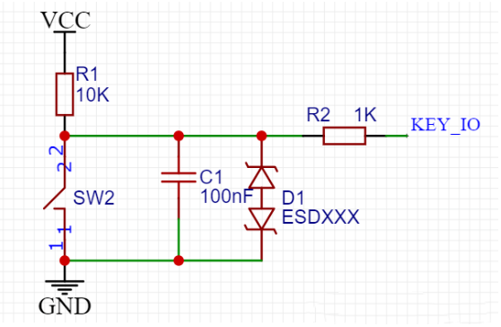
一、按鍵電路的常用設計參考
1、R1上拉電阻將不確定的信號通過一個電阻鉗位在高電平,維持在不被觸發的狀態或是觸發后回到原狀態。(個人建議加上)
2、C1電容減小按鍵抖動及高頻信號干擾。(個人建議加上)
3、R2限流電阻(取值100歐~10k不等,如果有設置內部上拉,該值不能太大,否則電流不足以拉低IO口) 保護IO口防止過流過高電壓燒壞IO口,對靜電或者一些高壓脈沖有吸收作用。(個人建議加上)
4、D1ESD二極管 靜電保護二極管,防止靜電干擾或者損壞IO口。(這個根據PCB的成本及防護級別要求來決定添加與否)
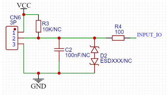
二、外接信號輸入設計參考(和按鍵有點類似)
1、R3上拉電阻 將不確定的信號通過一個電阻鉗位在高電平,維持在不被觸發的狀態或是觸發后回到原狀態。(如果外接的連接線比較長,芯片內部上拉能力比較弱,則建議加上。平時通信距離不長,有內部上拉則可以省略)
2、C2電容防止高頻信號干擾。(注意,如果輸入頻率信號比較大,C2容值要對應減少,或者直接省略C2)
3、R4限流電阻保護IO口 防止過流過高電壓燒壞IO口,對靜電或者一些高壓脈沖有吸收作用。(個人建議加上)
4、D2ESD二極管靜電保護二極管,防止靜電干擾或者損壞IO口。(這個根據PCB的成本及防護級別要求來決定添加與否)
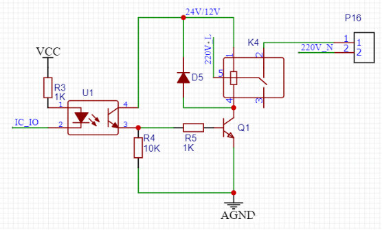
三、輸出電路繼電器設計參考
1、U1光耦分離高低壓,防止高壓干擾,實現電氣隔離
2、D5 1N4148續流二極管bai保護元件不被感應電壓擊du穿或燒壞,以并聯的方式接到產生感應電動勢的元件兩端,并與其形成回路,使其產生的高電動勢在回路以續電流方式消耗,從而起到保護電路中的元件不被損壞的作用。
四、達林頓晶體管設計參考應用
達林頓晶體管,小伙伴們一般常用于步進電機驅動,其實可以用于電機調速,大功率開關電路,驅動繼電器,驅動功率比較大的LED光源,利用PWM來調節亮度哦。
1、R6 R7 R8電阻用于限流,防止ULN2001損壞,導致高壓直接輸入到MCU的IO(由于ULN2001D本身自帶2.7K電阻,這里的R6 R7 R8可以省略,如果某些驅動芯片沒帶電阻最好自己加上,具體情況可以查看選用芯片的數據手冊作決定)
2、COM 端接電源當輸出端接感性負載的時候,負載不需要加續流二極管,芯片內部設計有二極管,只需COM口接負載電源即可,當接其他負載時,COM口可以不接。
3、在使用阻容降壓電路為 ULN2001D 供電時,由于阻容降壓電壓無法阻止電網上的瞬態高壓波動,必須在 ULN2001D 的 COM 端與地端就近接一個104 電容,其余應用場合下,該電容可以不添加。
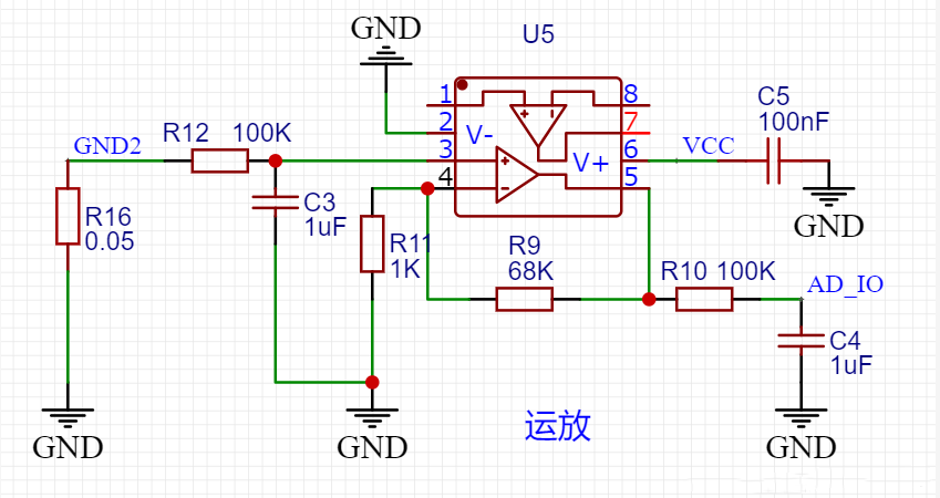
五、運算放大器設計參考應用
利用運放巧妙采集負載的當前電流,可以準確知道當前負載運行情況,有沒有正常工作,非常好用哦。運算放大器還有很多很精妙很實用的電路,以后會一一跟大家分享,大家有空也可以網上搜一搜運放的一些經典電路,很多可以參考的地方。
1、GND2是負載的地端,通過R16電阻(根據負載電流的大小R16要選功率大一點的)接公共地,會有微小的電壓差
2、該電路是同相比例運算電路,所以采樣端的電壓=輸入端電壓*(1+R9/R11)=69倍的輸入電壓。大家可以根據測量范圍修改R9調節放大倍數。
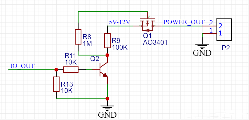
六、MOS管設計參考應用(控制電源輸出通斷)
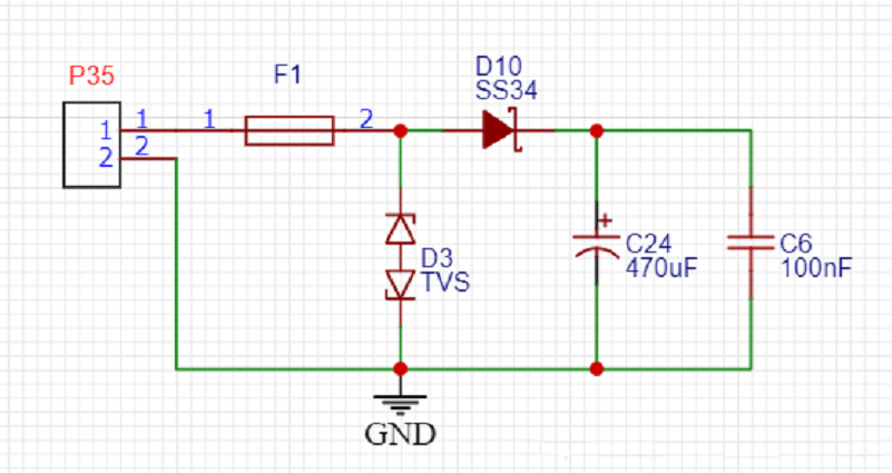
七、輸入電源設計參考應用
如果電路成本比較緊張,可根據需要適當刪減元件
1、F1自恢復保險絲,過流保護,可根據實際負載電流調整閥值大小。
2、D10 肖基特二極管減少后級電源對前級的影響,防止電源正負接反燒壞后級電路,防止電源關電時電流倒灌,但經過二極管有0.4V左右壓降,需要考慮經過0.4V降壓后會不會低于后級電路的正常工作電壓。
3、TVS管輸入電壓過高保護,一般取正常輸入電壓的1.4倍。
深圳宏力捷PCB設計能力
最高信號設計速率:10Gbps CML差分信號;
最高PCB設計層數:40層;
最小線寬:2.4mil;
最小線間距:2.4mil;
最小BGA PIN 間距:0.4mm;
最小機械孔直徑:6mil;
最小激光鉆孔直徑:4mil;
最大PIN數目:;63000+
最大元件數目:3600;
最多BGA數目:48+。
選擇深圳宏力捷做PCBA加工的四大理由
1. 實力保障
? SMT車間:擁有進口貼片機,光學檢查設備多臺,可日產400萬點。每道工序都配備有QC人員,能夠盯緊產品質量。
? DIP產線:擁有波峰焊兩臺,其中工作三年以上的老員工就有十多人,工人熟練程度高,可焊接各類插件材料。
2. 品質保障,性價比高
? 高端設備可貼精密異形件,BGA,QFN,0201類材料。也可樣板貼片,散料手放。
? 樣板與大小批量均可生產,打樣800元起,批量0.008元/點起,無開機費。
3. 電子產品貼片、焊接經驗豐富,交貨穩定
? 累積服務上千家電子企業,涉及多類汽車設備與工控主板的SMT貼片加工服務,產品常出口歐美地區,品質能夠得到新老客戶的肯定。
? 交貨準時,材料齊全后正常3-5天出貨,小批量也可加急當天出貨。
4. 維修能力強,售后服務完善
? 維修工程師經驗豐富,可維修各類貼片焊接所造成的不良產品,能夠保證每片電路板的連通率。
? 24小時客服人員隨時響應,最快速度解決您的訂單問題。
深圳宏力捷推薦服務:PCB設計打樣 | PCB抄板打樣 | PCB打樣&批量生產 | PCBA代工代料
