上世紀70年代以太網誕生了,發展至如今我們對它并不陌生,浮現在現代化生活的每一個角落,或許正因它的無所不在讓其帶著神秘的色彩,今天我們將從其中一個角度揭開其神秘的面紗。
我們現今使用的網絡接口均為以太網接口,目前大部分處理器都支持以太網口。目前以太網按照速率主要包括10M、10/100M、1000M三種接口,10M應用已經很少,基本為10/100M所代替。目前我司產品的以太網接口類型主要采用雙絞線的RJ45接口,且基本應用于工控領域,因工控領域的特殊性,所以我們對以太網的器件選型以及PCB設計相當考究。從硬件的角度看,以太網接口電路主要由MAC(MediaAccessControlleroler)控制和物理層接口(PhysicalLayer,PHY)兩大部分構成。大部分處理器內部包含了以太網MAC控制,但并不提供物理層接口,故需外接一片物理芯片以提供以太網的接入通道。面對如此復雜的接口電路,相信各位硬件工程師們都想知道該硬件電路如何在PCB上實現。
下圖1是以太網接口電路的典型應用。我們的PCB設計基本是按照這個框圖來布局布線,下面我們就以這個框圖詳解以太網接口電路有關的布局布線要點。
圖1以太網接口電路典型應用
1、圖2網口變壓器沒有集成在網口連接器里的參考電路PCB設計布局、布線圖,下面就以圖2介紹以太網電路的布局、布線需注意的要點。
a)RJ45和變壓器之間的距離盡可能的短,晶振遠離接口、PCB邊緣和其他的高頻設備、走線或磁性元件周圍,PHY層芯片和變壓器之間的距離盡可能短,但有時為了顧全整體布局,這一點可能比較難滿足,但他們之間的距離最大約10~12cm,器件布局的原則是通常按照信號流向放置,切不可繞來繞去;
b)PHY層芯片的電源濾波按照要芯片要求設計,通常每個電源端都需放置一個退耦電容,他們可以為信號提供一個低阻抗通路,減小電源和地平面間的諧振,為了讓電容起到去耦和旁路的作用,故要保證退耦和旁路電容由電容、走線、過孔、焊盤組成的環路面積盡量小,保證引線電感盡量小;
c)網口變壓器PHY層芯片側中心抽頭對地的濾波電容要盡量靠近變壓器管腳,保證引線最短,分布電感最小;
d)網口變壓器接口側的共模電阻和高壓電容靠近中心抽頭放置,走線短而粗(≥15mil);
e)變壓器的兩邊需要割地:即RJ45連接座和變壓器的次級線圈用單獨的隔離地,隔離區域100mil以上,且在這個隔離區域下沒有電源和地層存在。這樣做分割處理,就是為了達到初、次級的隔離,控制源端的干擾通過參考平面耦合到次級;
f)指示燈的電源線和驅動信號線相鄰走線,盡量減小環路面積。指示燈和差分線要進行必要的隔離,兩者要保證足夠的距離,如有空間可用GND隔開;
g)用于連接GND和PGND的電阻及電容需放置地分割區域。
2、以太網的信號線是以差分對(Rx±、Tx±)的形式存在,差分線具有很強共模抑制能力,抗干擾能力強,但是如果布線不當,將會帶來嚴重的信號完整性問題。下面我們來一一介紹差分線的處理要點:
a)優先繪制Rx±、Tx±差分對,盡量保持差分對平行、等長、短距,避免過孔、交叉。由于管腳分布、過孔、以及走線空間等因素存在使得差分線長易不匹配,時序會發生偏移,還會引入共模干擾,降低信號質量。所以,相應的要對差分對不匹配的情況作出補償,使其線長匹配,長度差通常控制在5mil以內,補償原則是哪里出現長度差補償哪里;
b)當速度要求高時需對Rx±、Tx±差分對進行阻抗控制,通常阻抗控制在100Ω±10%;
c)差分信號終端電阻(49.9Ω,有的PHY層芯片可能沒有)必須靠近PHY層芯片的Rx±、Tx±管腳放置,這樣能更好的消除通信電纜中的信號反射;
d)差分線對上的濾波電容必須對稱放置,否則差模可能轉成共模,帶來共模噪聲,且其走線時不能有stub,這樣才能對高頻噪聲有良好的抑制能力。
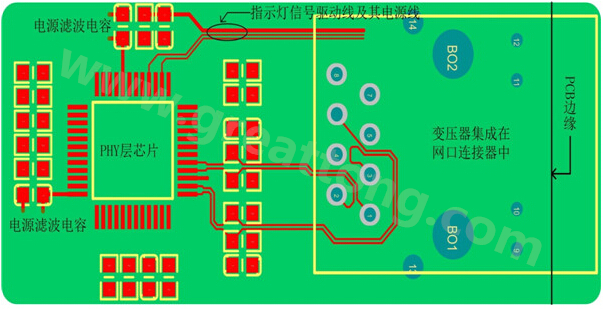
3、變壓器集成在連接器的以太網電路的PCB設計布局、布線較不集成的相對簡單很多,下圖3是采用一體化連接器的網口電路的PCB設計布局、布線參考圖:
圖3一體化連接器的網口PCB設計布局、布線參考圖
從上圖可以看出,圖3和圖1的不同之處在于少了網口變壓器,其它大體相同。不同之處主要體現在網口變壓器已集成至連接器里,所以地平面無需進行分割處理,但我們依然需要將一體化連機器的外殼連接到連續的地平面上。
以太網布局布線方面的要大致就這些,好的PCB設計布局布線不僅可以保證電路性能,還可以提高電路性能,筆者水平有限,不足之處歡迎指正交流。
深圳宏力捷推薦服務:PCB設計打樣 | PCB抄板打樣 | PCB打樣&批量生產 | PCBA代工代料
